学习强国

微信

山大发布

抖音

视频号

微博

小红书

快手

哔哩哔哩

山东大学报

学术预告

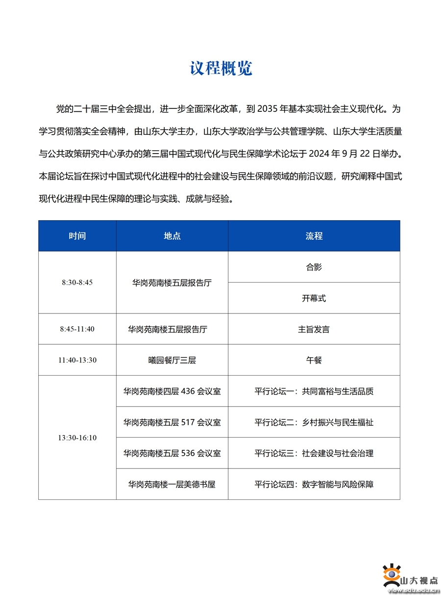
第三届中国式现代化与民生保障学术会议

发布:山东大学融媒体中心 日期:2024年09月21日 点击数:


【供稿单位:政管学院     作者:政管学院    责任编辑:贾富康 陈诗榕】