[本站讯]7月29日,生命科学学院王德华教授团队与中国科学院动物研究所张学英副研究员、中国科学院深圳先进技术研究院John Speakman研究员合作在National Science Review期刊发表题为“Phylogenetic signal in gut microbial community rather than in rodent metabolic traits”的研究论文。该研究创新性地揭示了哺乳动物肠道微生物结构遵循宿主的系统发育关系,啮齿动物的代谢表型与物种的系统发育无关,主要是对环境趋同适应的结果。
在长期进化过程中,动物的肠道微生物与其宿主形成了共生功能体。肠道微生物在维持宿主的能量代谢、免疫功能和社会行为等方面都具有重要作用,协助提高宿主的生存能力和繁殖适合度。宿主和肠道微生物组成的全基因组对动物物种的适应与进化具有决定性作用。但关于宿主的系统发育与环境变量对肠道微生物结构的相对贡献尚不明确。同时,不同物种的能量代谢特征与物种的系统发育关系未见报道。
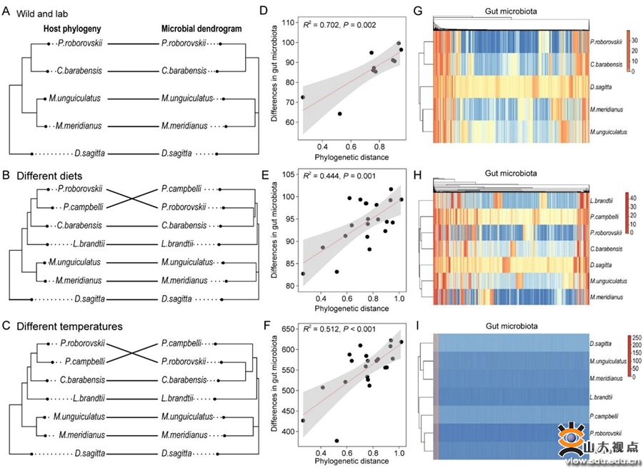
图1 动物宿主的系统发育与肠道微生物系统树的关系(Zhang et al., 2023, National Science Review)
研究者经过多年的努力,收集了分布在内蒙古草原的7种啮齿动物物种。通过比较分析野外自然种群和室内饲养种群、不同食物和温度驯化处理等,研究肠道微生物多样性的差异及其与宿主物种的系统发育关系,发现肠道微生物相似性树与宿主的系统发育关系高度一致,即使在食物和环境温度改变时,这种关系仍然存在(图1),表明肠道微生物结构能够反映宿主的进化特征,具有系统发育共生(phylosymbiosis)模式。

图2 动物宿主的系统发育与代谢特征树的关系(Zhang et al., 2023, National Science Review)
该研究对高温(热浪)驯化的肠道微生物以及宿主的能量代谢特征分析发现,热浪引起啮齿动物物种的肠道核心菌群降低了26%,荒漠物种降低的程度相对较高;静止代谢率降低的程度具有物种差异,荒漠物种的代谢率受热浪的影响相对较小,这是导致荒漠物种代谢表型与肠道微生物之间不匹配的重要原因。进一步分析显示,啮齿动物的代谢特征和代谢差异相似性树不具有物种发育关系,表现出对栖息地环境的趋同适应(图2)。
该研究从生态与进化的角度系统解析了小型哺乳动物肠道微生物与宿主的系统发育关系,阐明了全球日益加剧的热浪对小型哺乳动物个体生理和种群动态的潜在影响,对于理解哺乳动物与其肠道微生物群的协同演化关系和功能适应具有重要意义。
该项研究是研究团队在发现野生动物肠道菌群调节宿主的聚群行为和产热以节省能量的机制(Microbiome, 2018)、低温和甲状腺素诱导和调节代谢产热的微生态生理机制(ISME Journal, 2019; Microbial Biotechnology, 2022)、肠道菌群赋予恒温动物对周期性温度波动的代谢可塑性(mSystems, 2020)、食粪行为通过维持微生物稳态调节宿主能量平衡、神经功能和认知行为(ISME Journal, 2020)、荒漠啮齿动物通过“菌群-肠-肾”轴耐受高盐的机制(npj Biofilms and Microbiomes, 2022)等成果以来,在野生动物与其肠道微生物相互作用研究领域又一新的成果。
该研究成果由山东大学和中国科学院合作完成。王德华教授、张学英副研究员和John R. Speakman为文章的共同通讯作者。张学英副研究员和Saeid Khakisahneh博士为文章的共同第一作者。中国科学院动物研究所翟巍巍研究员、刘伟副研究员、程继龙博士和张欣怡博士研究生参与了本项研究。该研究得到了国家自然科学基金委项目和中国科学院B类先导科技专项培育项目的资助。山东大学为最后通讯单位。
文章链接:https://academic.oup.com/nsr/advance-article/doi/10.1093/nsr/nwad209/7233109?searchresult=1