[本站讯]近日,微电子学院苏绚涛教授团队研发了一种无标记散射像谱显微镜(SISM)技术,可同时测量细胞或颗粒的弹性散射成像与非弹性拉曼光谱,获得细胞或颗粒的物理形态与化学分子信息。该技术实现了从微米级单细胞到纳米级细胞外囊泡的跨尺度、双模态、无标记测量,为单细胞或颗粒的多参数表征提供了一种新途径,应用领域包括生命健康、纳米技术等。相关研究以“Label-free scattering image-spectro-microscopy for single cell and extracellular vesicle analysis” 为题,发表于Sensors and Actuators B: Chemical(中科院一区TOP, 2022 JCR 仪器仪表领域排名:1/63)。论文第一作者为博士研究生Faihaa Mohammed Eltigani,苏绚涛教授为通讯作者,山东大学为唯一作者单位。

图1. SISM系统示意图
过去的几十年里,显微镜的发展使生命科学取得了惊人的进步,但目前尚缺乏可以对从纳米颗粒到单细胞的跨尺度目标同时进行无标记形态学和分子测量的相关技术。SISM利用单激光器激发实现了对单个细胞或颗粒的弹性散射图像和自发拉曼散射同时测量(图1)。同时,研究团队探索研发了一种解决光散射逆问题的方法,可实现包括细胞或颗粒的折射率测量等。

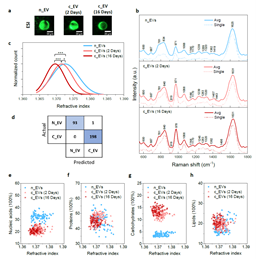
图2. SISM用于小细胞外囊泡识别
白血病是一种严重影响人类特别是青少年健康的恶性肿瘤。小细胞外囊泡,一种粒径尺寸约 100 nm 的颗粒物,在生物活动中起着重要的作用,被认为是潜在的疾病相关标志物。SISM系统实现了对白血病相关临床血细胞和小鼠血浆来源的小细胞外囊泡(图2)的测量与表征。
苏绚涛教授团队面向高性能科研及医疗仪器、重大疾病检测等重大需求,主要从事微光学、微电子及其系统在生物学、医学等领域的学科交叉研究,在生物医学微光机电系统以及流式细胞仪等领域取得了系列进展,相关研究获得国家重大研究计划(培育)、山东省重大科技创新工程、国家重点研发计划(任务)、中央高校基本科研业务费等资助支持。
原文链接:https://doi.org/10.1016/j.snb.2023.134572