[本站讯]近日,管理学院于国栋教授在小数据驱动的复杂决策优化领域取得系列新进展。成果先后发表在国际管理科学领域顶级期刊、UT-Dallas 24期刊Manufacturing & Service Operations Management、Production and Operations Management以及工业系统工程领域期刊IISETransactions。研究成果为制造、供应链、应急管理等领域小规模样本下的不确定复杂决策优化问题提供了方法支持。
近年来,基于大数据的分析方法逐渐成为各领域决策问题的新范式,为诸多复杂决策问题的科学性、精准性和有效性提供了强有力支撑。但是,对于高端装备研发制造、重大工程项目任务规划、重大突发事件应急决策等过程而言,由于决策场景的独特性、突发性或不确定性等特征,管理者一般难以掌握大量数据。在此条件下,如何基于有限的场景化小规模数据做出更精准、可靠、有效的决策至关重要。
小数据驱动的供应链合约设计优化

供应链合约设计是当今商业运营管理的关键问题之一,特别对于提升高端装备制造供应链、云计算服务、应急物资储备等领域的整体收益具有决定性意义。但由于供应链上下游主体的行业差异或数据因私保护等因素,信息不对称现象普遍存在,相关数据信息通常非常有限,这使得精准有效的合约设计难度大大增加。



本研究与北卡大学夏洛特分校Xuejun Zhao教授和普渡大学William B. Haskell教授合作完成,特别关注了上游视角下小数据驱动的下游订购量预测优化问题,提出了基于历史需求数据和订单交互双源数据融合的Wasserstein概率估计法,在逆向优化和报童订货模式支持下,构建了双源小数据融合驱动的双层分布式鲁棒合约优化方法。为进一步拓展模型的普适性,分别考虑了在单类产品和多类产品下的数据驱动优化方法。为克服数量规模增加带来的维度灾难问题,提出了基于割生成(Cut Generation)以及基于权重的贪婪策略。研究证明该方法相对于主流的随机优化、抽样平均近似(SAA)以及散度(divergence)度量方法在小数据规模下呈现出更好地渐进收敛性。其中,基于双源数据的分布式鲁棒优化方法在鲁棒优化领域尚属首次,对于进一步丰富和扩展不确定决策优化基础理论方法具有开创性意义。
公平与效率权衡下数据驱动的资源分配优化
资源分配的公平与效率权衡一直是社会选择问题中经典的矛盾体现,特别是在重大突发事件中的人道主义物资管理、公共服务资源规划等问题中更为明显。传统研究中追求效率的功利主义是该问题的一个经典目标,但容易导致不公平的结果而引发其他社会性问题。然而,刻意追求实现公平又不可避免的会导致效率损失。

本文受约翰罗尔斯无知之幕的启发,从不确定性规避视角论证了公平对于功利主义决策的价值。文章提出了一个基于φ散度的功利主义福利最大化的分布鲁棒优化形式,证明了更强的不确定性规避倾向会导致功利主义的决策者采取一个更加公平的结果。这不仅为理解公平性在社会决策中的价值提供了新的视角,也为决策者追求效率和公平的权衡提供了新方法。此外,机器学习模型选择同样是一个典型的功利主义福利最大化的社会决策问题,因此本研究结论还可拓展到人工智能管理领域。随着机器学习模型在社会生活中的参与度日益增强,这项工作的相关性和影响力将会持续增长。
极端小概率事件下考虑不确定用户选择行为的服务网络设计优化

网络设计优化是物流与供应链、重大突发事件应急响应等领域的代表性问题。而现实中网络不确定性因素往往并非外生存在,而是决策依赖,即内生的。比如新开一家商场会引来更多的客流、新建一条路会改变车流、新建一所应急避难所会引来更多求助者,等等。在重大突发事件等极端小概率事件场景下,如何考虑这种不确定内生需求和行为对于提高网络的有效性意义重大。

本研究探讨了在存在突发事件风险的情况下如何设计可靠网络的问题。其中,本文研究考虑网络用户的行为模式会受到网络规划者决策的影响。为了降低网络弧失效和用户行为选择带来的不确定性风险,提出了一种网络节点部署和弧开放策略的联合优化方法。本研究综合考虑了用户在进行行为选择时的有限理性特征以及决策者在面对小概率突发事件时的风险规避倾向。其中,采用累积前景理论来刻画用户行为选择,并利用条件风险价值(CVaR)度量网络的总风险。基于此,构建了一个混合整数三次线性规划模型来描述上述问题。为了有效求解该模型,设计了一种定制化的自适应精确求解算法——Branch-and-Benders-cut算法。通过对问题结构性质的深入分析,本文提出了一系列加速求解的有效策略,显著提升了算法的收敛效率。最后,本文利用现实规模的算例验证了所提模型和算法的有效性。
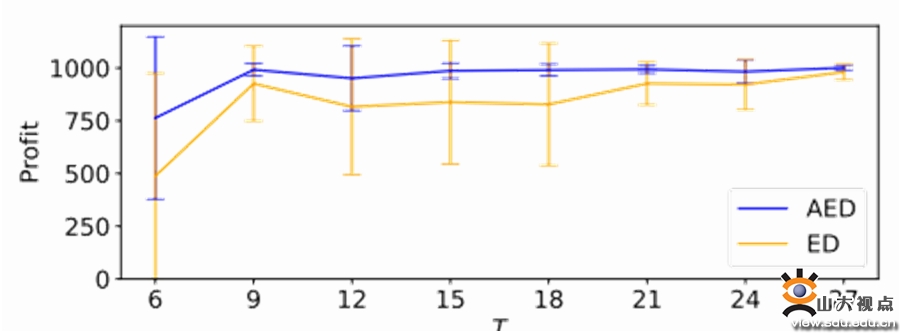
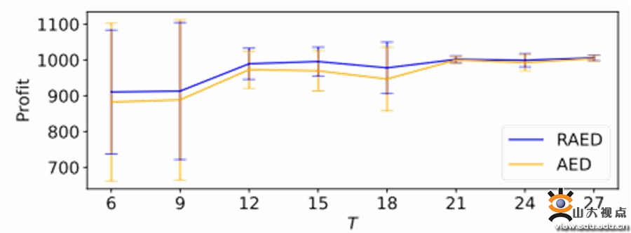
资源约束下考虑极端小概率事件的小数据驱动的项目调度优化

任务规划与调度直接影响项目的按时交付,是大型工程项目管理的核心内容之一。但由于工程项目的独特性和外部因素的不确定性,例如天气状况、设备故障和材料延迟等,管理者一般对于任务完成时间事前仅可掌握有限规模信息,因此往往难以对其准确预测。

为解决资源受限项目调度问题,在小规模数据支持下,在不知道任务持续时间上限的情况下,以最小化最坏情况的项目成本条件风险价值为目标,提出了一种基于分布鲁棒优化的方法。该方法建立了一个基于路径的两阶段模型,其中第一阶段在没有不确定性信息的情况下生成满足先行和资源约束的路径;第二阶段在模糊集合上确定最坏关键路径。为解决模型的NP-Hard难题,提出了一种改进的Benders分解算法来解决提出的模型,其中包括加权Benders割生成、资源流的优先级规则和子问题的过滤条件等技术。通过大量算例实验表明本研究Benders切割和路径消除方法可以高效精确求解复杂实例,且与经典优化方法相比任务调度方案具有更高鲁棒性和可行性。
于国栋,山东大学管理学院教授,齐鲁青年学者。主要研究方向为数据驱动的不确定复杂决策优化方法与应用。研究成果发表在领域代表性期刊如Manufacturing & Service Operations Management, Production and Operations Management, Transportation Research Part B: Methodological, IISE Transactions, Naval Research Logistics, Omega等。近五年主持国家自然科学基金面上项目等各类纵向课题12项,先后与中船重工(海装、红江)、国家电网映秀湾水力发电总厂、潍柴动力、冰轮环境、杰瑞石油装备等多家行业领军企业展开智能制造系统规划、设计、计划与控制等关键问题的联合研究和成果应用,效果良好。